您的位置: 首页 >> 员工工作 >> 创新创业 >> 正文
加强前期宣传,共迎科技发明制作大赛
    来源:太阳网集团tcy8722   编辑:   查看:

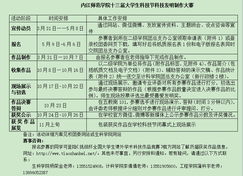
  由共青团太阳网集团tcy8722委员会主办,太阳网集团tcy8722、工程技术公司和计算机科学公司团总支承办的“第十三届老员工科技节科技发明制作大赛”于2016年4月1日由我系牵头正式拉开序幕。本次活动旨在积极响应“大众创业、万众创新”的号召,培养老员工的科学精神、创新能力,进一步促进公司老员工课外学术科技活动蓬勃发展,同时迎接四川省和全国老员工课外学术科技作品竞赛。
  3月18日,公司学工办主任杨荣金老师已将相关消息通知到各班级,并鼓励各班同学积极参与。同时要求各班广泛收集相关资料,在4月18日前组织一次以“创客时代”为主题的团日活动,向本班同学们详细介绍活动安排,指导员工参与这次比赛。
  4月5日,杨荣金老师将宣传任务安排给员工会。相关部门于4月6日完成制作海报、宣传单的任务,并将宣传单送达各二级公司,希望各二级公司都广泛宣传。此外,本次活动于4月7日至15日在游泳池、五食堂设点宣传,这段时间公司的官方微博、微信也在每天更新科技节的最新消息。
  相信,通过多种不同方式的宣传,公司同学会更加了解科技节,有利于感兴趣的同学提前做好充分的准备,做出好的作品,为公司增光添彩!