中国·太阳网集团(tcy8722·官方网站)SunCityGroup
网站首页
关于我们
太阳网集团tcy8722简介
现任领导
机构设置
专业设置
历史沿革
团队队伍
党建工作
机构设置
党规党纪
政治学习
党建活动
工会活动
教学管理
教学信息
实践教学
教学改革
实验室建设
团队建设
学科动态
专业建设
科研工作
科研动态
科研管理
科研平台
员工工作
管理制度
班团活动
创新创业
员工活动
团总支员工会
评估认证
制度文件
专业认证
专业评估
员工之窗
人才招聘
招生工作
就业工作
您的位置:
首页 >> 评估认证 >> 制度文件 >> 正文
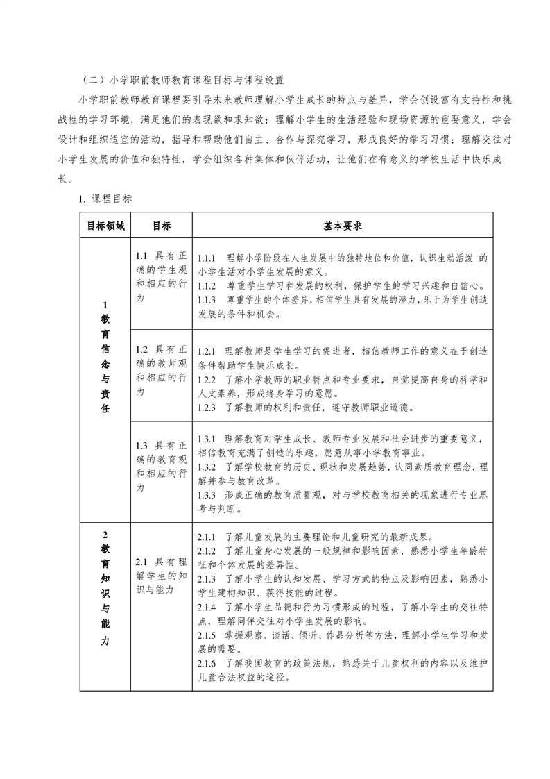
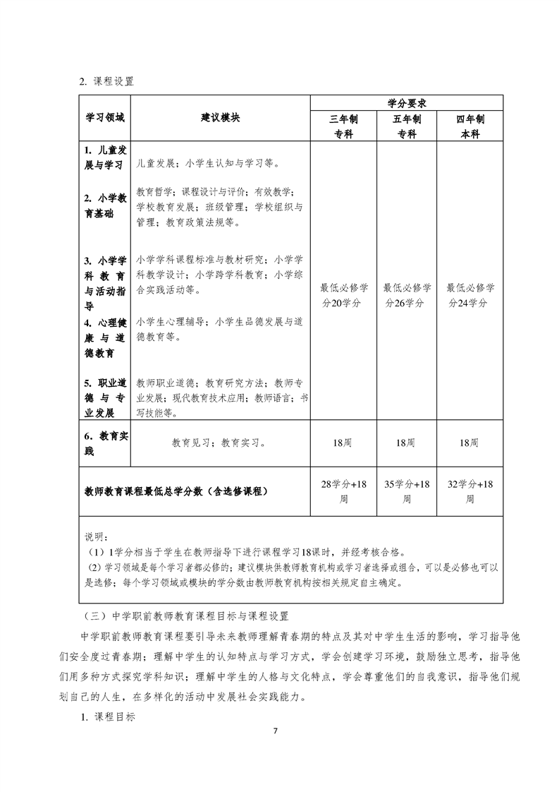
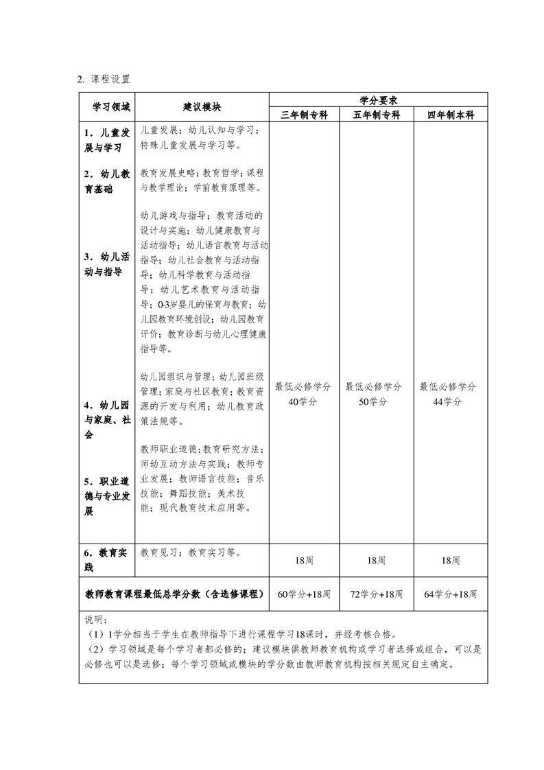
教师教育课程标准(试行)
来源:太阳网集团tcy8722太阳网集团tcy8722
编辑:杨晓丽
查看: