公司大创结题答辩会于2018年6月12日14:30在一教101准时举行。大赛开始,由主持人陈小兰上台介绍出席评委,他们分别是张志勇博士、邹远超老师、李武老师、陈发军老师、李锐老师。接着是介绍答辩赛的比赛流程,第一环节是团队负责人进行为时五分钟的项目介绍,第二则是评委老师的提问环节。
参加本次答辩会的团队总共有八支,答辩会上各项目组对项目活动进行了汇报总结,汇报的主要内容包括研究目的、研究内容以及研究成果等。对于研究的项目每个组都进行了真实的实验调查,并通过对数据的分析,验证了研究结果的准确性。在答辩时,项目主讲人以PPT的形式对研究成果进行了展示,他们语言流畅、声音嘹亮、思维逻辑清晰明了,对项目的介绍条分缕析。
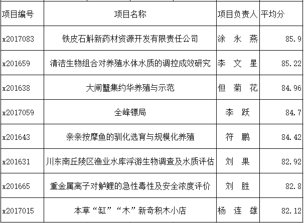
最后,《铁皮石斛新药材资源管理开发有限责任公司》在各项目中脱颖而出,以85.9拔得头筹;当然出色的项目和团队远远不止这一个,在项目主讲人精彩流畅的演讲下《清洁生物组合对养殖水体水质的调控成效研究》和《大闸蟹集约化养殖与示范》这两个团队分别以85.22和84.96的高分获得二等奖和三等奖;《全峰镖局》、《亲亲按摩鱼的选育与规模化养殖》、《川东南丘陵渔业水库浮游生物调查及水质评估》、《重金属离子对鲈鲤的急性毒性及安全浓度评价》和《本草“缸” 木新奇积木小店》也获得不错的评分。
评委老师对各项目组进行了提问,对研究结果中存在的不足之处给予了意见和建议,同时对各项目组在项目活动中所付出的努力给予了肯定。当然,公司团队都是很出色的,希望同学们在未来的学习生活中,向他们看齐,以他们为榜样,勇于创新敢于实践。也祝愿生科公司能够越来越好!
现将结果公示如下:




